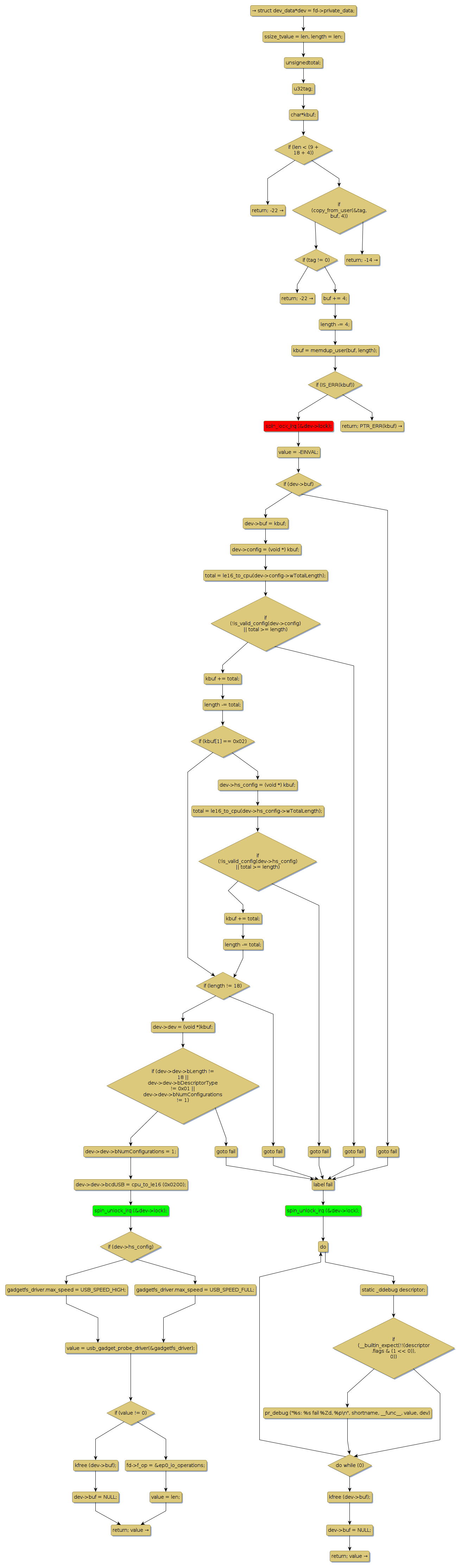
Instance Verification Kit (IVK)
spin lock @ [46873+27+/linux-3.19-rc1/drivers/usb/gadget/legacy/inode.c]
Instance Signature: lock
|
The Matching Pair Graph:
|
|
Function Name
|
Control Flow Graph (CFG)
|
Events Flow Graph (EFG)
|
Source Correspondence
|
|
dev_config
|
|
|
[46343+10+/linux-3.19-rc1/drivers/usb/gadget/legacy/inode.c]
|